近日,化學與材料科學學院寧聰琴教授團隊在國際生物材料頂刊Biomaterials上發表題為“Interactive effects of cerium and copper to tune the microstructure of silicocarnotite bioceramics towards enhanced bioactivity and good biosafety”的研究論文,該研究利用鈰和銅的協同效應來調控硅磷酸鈣生物陶瓷的物相組成、微觀結構以增強成骨活性和確保生物安全性。上海師范大學為第一署名單位,學院2017級碩士生許順祥、上海交通大學附屬第九人民醫院骨科吳強博士為論文共同第一作者,上海師范大學寧聰琴教授、上海交通大學附屬第九人民醫院戴尅戎院士為論文共同通訊作者。

研究內容簡介
由創傷、感染和腫瘤疾病等引起的骨缺損修復目前仍是骨科臨床面臨的挑戰。骨缺損延遲愈合和不愈合的發生率可高達20%,這給患者和醫療系統帶來了沉重的負擔,可降解生物活性陶瓷作為一種可行性的解決方案目前被廣泛研究。盡管眾多研究表明,功能元素可有效增強生物材料的生物學特性,然而,調控新骨生成速率和材料降解速率的匹配,同時兼顧生物安全性仍然是一個難題。鈣磷硅體系生物陶瓷因具有良好的生物相容性和成骨活性,近年來作為人工骨材料得到了廣泛研究。
本研究中,作者利用生物功能性元素鈰 (Ce)和銅 (Cu)協同調節硅磷酸鈣生物陶瓷 (Ca5(PO4)2SiO4, CPS)的物相組成和微觀結構,對其降解性、生物活性和生物安全性進行了深入研究。

硅磷酸鈣生物陶瓷的物相組成和體內降解性

硅磷酸鈣生物陶瓷的顯微組織結構
一方面,通過在硅磷酸鈣生物陶瓷 (CPS)中摻入不同含量的功能性稀土元素鈰 (Ce)探究其對CPS陶瓷物相組成、微觀結構及降解性的影響,并結合本課題組之前關于Cu-CPS的研究結果 (Biomaterials, 2021, 120553) 進一步探究了Ce和Cu的協同作用效應。結果表明,引入Ce可通過液相燒結機制提高CPS陶瓷的燒結性能,并引起CPS相分離,抑制CPS陶瓷支架的降解速率。相比之下,Ce和Cu共摻的 0.5Ce0.5Cu-CPS 材料既能保持較高的致密度,又能加速CPS的本征降解性,這與晶界處析出的銅氧化物密切相關。

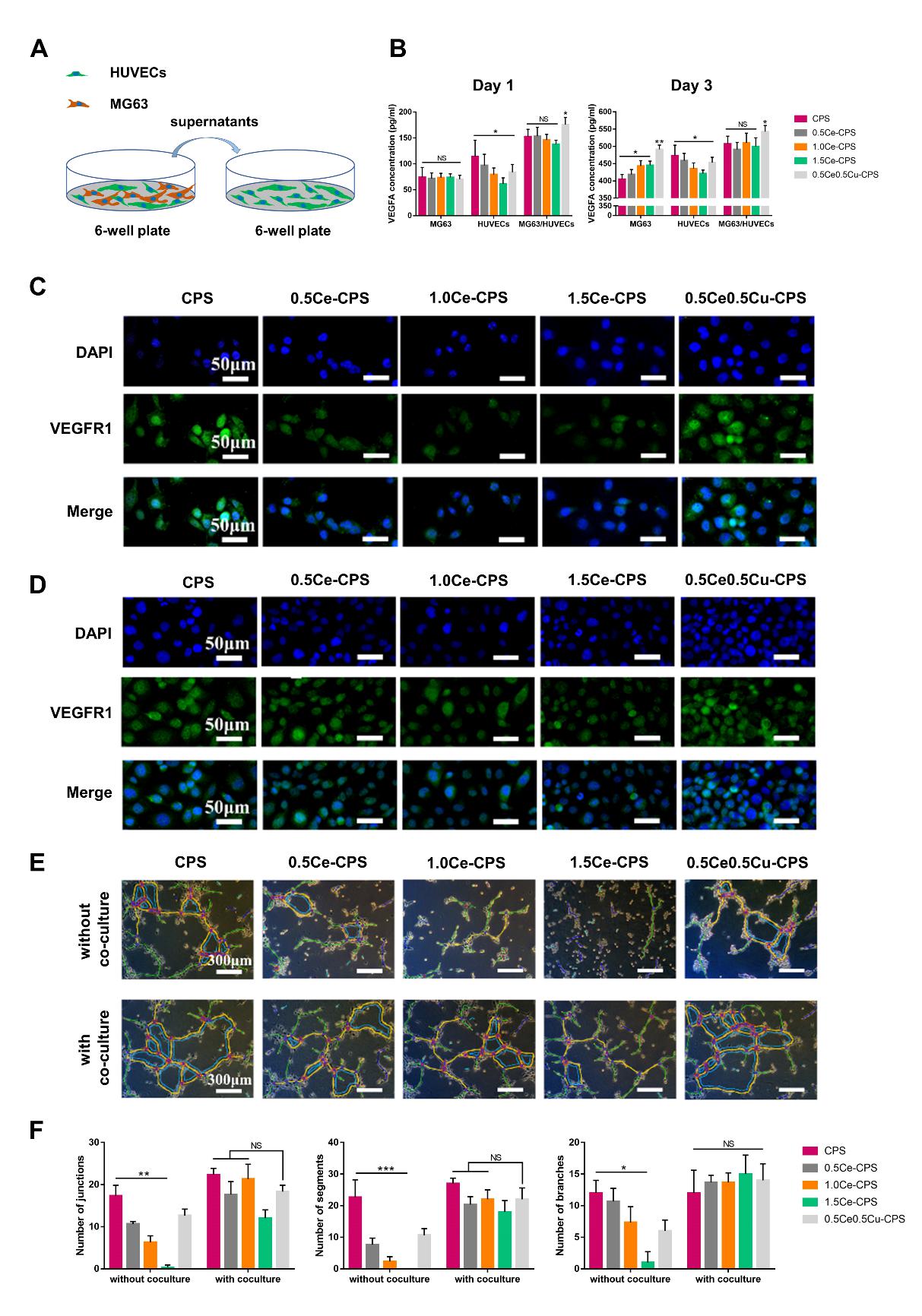
硅磷酸鈣生物陶瓷的體外成血管性能

硅磷酸鈣生物陶瓷的體內成骨活性
另一方面,生物學結果表明Ce有助于促進CPS的體外成骨活性,并可通過Cu得到進一步優化;單一細胞培養條件下,Ce會表現出明顯的血管抑制效應,而這種Ce誘導的血管抑制可以通過細胞共培養方法得到緩解,并可通過Ce-Cu共摻實現逆轉。大鼠股骨髁缺損模型實驗表明,Ce對CPS成骨和成血管的增強作用具有明顯的劑量依賴性,而Cu-Ce共存的0.5Ce0.5Cu-CPS陶瓷表現出最佳的生物活性和良好的生物安全性。
這項工作表明,體外細胞共培養技術可更好地反映生物材料內植物在體內的生物學行為;利用多種功能元素的協同作用有望平衡材料的生物活性、降解性和生物安全性。該工作不僅為骨修復和再生提供了一種有前景的生物材料,并為設計新的生物材料提供了一種從材料組成、顯微結構到生物學性能及安全性調控的綜合性策略。
基金資助
本研究受到國家重點研發計劃(No. 2017YFC1103800、2018YFB1105600、No.2018YFA0703000)和國家自然科學基金(No. 51672304)的資助。
論文信息
[1] Shunxiang Xu?, Qiang Wu?, Bo He, Jiancun Rao, Dick Ho Kiu Chow, Jiankun Xu, Xin Wang, Ye Sun, Congqin Ning*, Kerong Dai*. Interactive effects of cerium and copper to tune the microstructure of silicocarnotite bioceramics towards enhanced bioactivity and good biosafety. Biomaterials, available online 21 August 2022, 121751. https://www.sciencedirect.com/science/article/pii/S014296122200391X
[2] Qiang Wu?, Shunxiang Xu?, Xin Wang, Bo Jia, Yu Han, Yifu Zhuang, Ye Sun, Zhenyu Sun, Yaping Guo, Huamin Kou, Congqin Ning*, Kerong Dai*. Complementary and synergistic effects on osteogenic and angiogenic properties of copper-incorporated silicocarnotite bioceramic: In vitro and in vivo studies. Biomaterials, 2021, 120553.
https://doi.org/10.1016/j.biomaterials.2020.120553)



